ProcScripts Example Gallery¶

Below is a gallery of examples using our various functions.

Edit the concentration parameter of a saved HDF5 file

Edit the concentration parameter of a saved HDF5 file

Process a square wave reflection

Process a square wave reflection

FID from Echo after Phasing and Timing Correction

FID from Echo after Phasing and Timing Correction

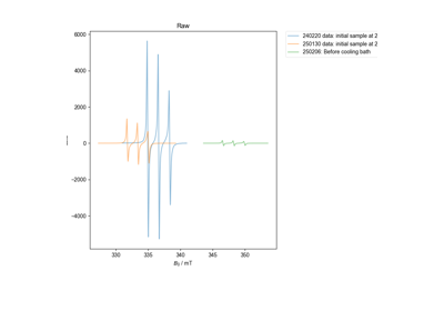
Phase Cycling Noise

Phase Cycling Noise

Another EPR Alignment

Another EPR Alignment

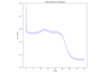
Generate a PSD from Oscilloscope Data

Generate a PSD from Oscilloscope Data

QESR of same sample

QESR of same sample

Quantify the Double Integral of an ESR spectra (QESR)

Quantify the Double Integral of an ESR spectra (QESR)

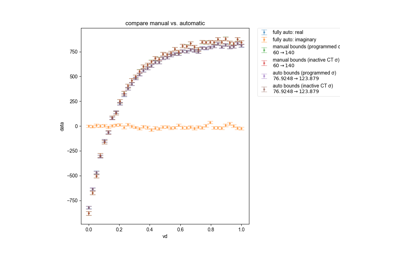
EPR correlation alignment

EPR correlation alignment

Demonstrate Integrate Limits on Experimental Data

Demonstrate Integrate Limits on Experimental Data

Generate a PSD from SpinCore Data

Generate a PSD from SpinCore Data

CPMG-specific processing

CPMG-specific processing

Process Enhancement experiment

Process Enhancement experiment

FID from Echo after Phasing and Timing Correction – Challenging Actual Data

FID from Echo after Phasing and Timing Correction -- Challenging Actual Data

Process nutation data

Process nutation data

Demonstrate Integrate Limits

Demonstrate Integrate Limits

Process FID nutation data

Process FID nutation data

Read Instrument Log

Read Instrument Log

Phasing and Timing Correction With Fake Data

Phasing and Timing Correction With Fake Data

Check NMR/ESR resonance ratio using a field sweep

Check NMR/ESR resonance ratio using a field sweep

Captured Nutation

Captured Nutation

Processing the Captured Tuning Curve

Processing the Captured Tuning Curve

Show data with postproc

Show data with postproc

sphx_glr_auto_examples_proc_gain.py

"

Process FIR experiment

Process FIR experiment

Calculating β from individual pulse capture

Calculating β from individual pulse capture

Check integral error calculation

Check integral error calculation

Time-Domain Noise

Time-Domain Noise

Check Integration

Check Integration

Verify the pulse calibration

Verify the pulse calibration

compare CPMG echo

compare CPMG echo

Calculate and Fit Receiver Response to Sinc

Calculate and Fit Receiver Response to Sinc

Calculate actual beta as a function of pulse length

Calculate actual beta as a function of pulse length

Download all examples in Python source code: auto_examples_python.zip

Download all examples in Jupyter notebooks: auto_examples_jupyter.zip

Gallery generated by Sphinx-Gallery

Logo

Navigation

Example Gallery

  • ProcScripts Example Gallery
    • Edit the concentration parameter of a saved HDF5 file
    • Process a square wave reflection
    • FID from Echo after Phasing and Timing Correction
    • Phase Cycling Noise
    • Another EPR Alignment
    • Generate a PSD from Oscilloscope Data
    • QESR of same sample
    • Quantify the Double Integral of an ESR spectra (QESR)
    • EPR correlation alignment
    • Demonstrate Integrate Limits on Experimental Data
    • Generate a PSD from SpinCore Data
    • CPMG-specific processing
    • Process Enhancement experiment
    • FID from Echo after Phasing and Timing Correction – Challenging Actual Data
    • Process nutation data
    • Demonstrate Integrate Limits
    • Process FID nutation data
    • Read Instrument Log
    • Phasing and Timing Correction With Fake Data
    • Check NMR/ESR resonance ratio using a field sweep
    • Captured Nutation
    • Processing the Captured Tuning Curve
    • Show data with postproc
    • Process FIR experiment
    • Calculating β from individual pulse capture
    • Check integral error calculation
    • Time-Domain Noise
    • Check Integration
    • Verify the pulse calibration
    • compare CPMG echo
    • Calculate and Fit Receiver Response to Sinc
    • Calculate actual beta as a function of pulse length

Related Topics

  • Documentation overview
    • Previous: PySpecData ProcScripts
    • Next: Edit the concentration parameter of a saved HDF5 file

Quick search

©2021, John M. Franck group. | Powered by Sphinx 7.2.6 & Alabaster 0.7.16 | Page source